集團新聞
關于帝景灣山莊項目環保竣工驗收的公示發布時間:
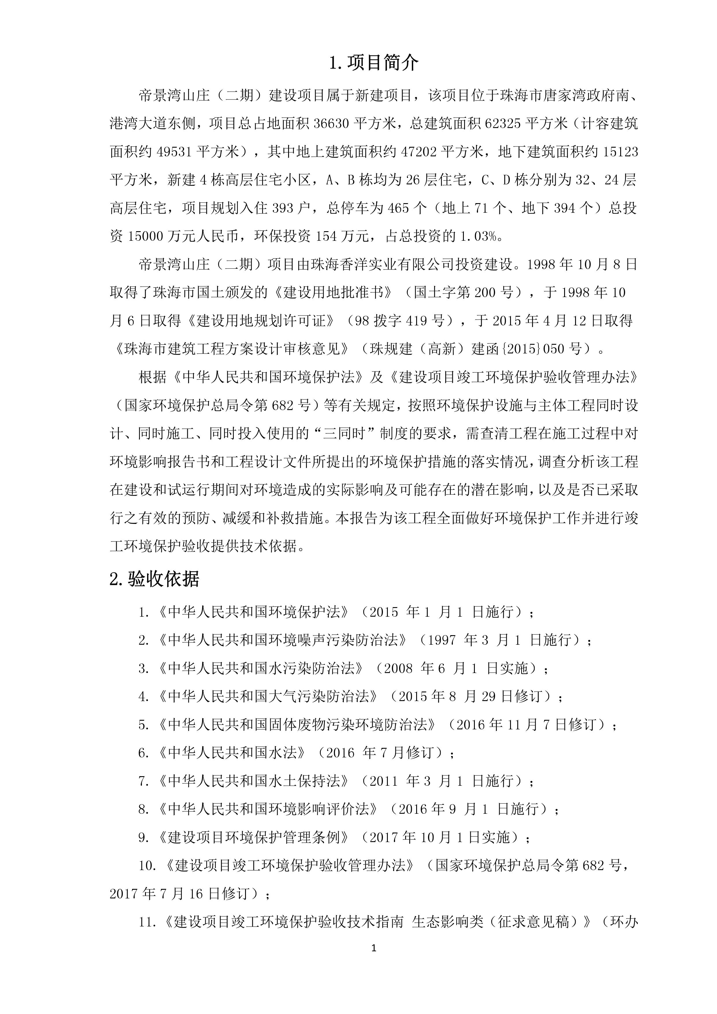
珠海市華策集團有限公司(以下簡稱“華策集團”)下屬子公司—珠海香洋實業有限公司開發的帝景灣項目現已竣工。根據2017年10月1日建設項目環保竣工驗收實行新規,現將帝景灣山莊項目環保竣工驗收公示內容在華策集團官網進行公示。
詳細公示內容可見以下圖片信息:



















珠海市華策集團有限公司
二〇一七年十二月五日


珠海市華策集團有限公司(以下簡稱“華策集團”)下屬子公司—珠海香洋實業有限公司開發的帝景灣項目現已竣工。根據2017年10月1日建設項目環保竣工驗收實行新規,現將帝景灣山莊項目環保竣工驗收公示內容在華策集團官網進行公示。
詳細公示內容可見以下圖片信息:



















珠海市華策集團有限公司
二〇一七年十二月五日